Silly old me - topographical problem

help!

Explorer
Joined
Aug 3, 2023
Messages
57
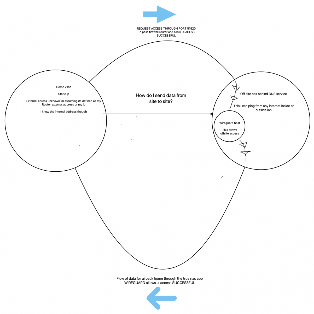
ssh mirroring back so my topography is as the picture inserted

so I can ssh from home to myself @ myself

and vpn'd into offsite and also ssh to myself at the respective location and the nas there (ssh me within lan)


But

when I ssh from home to the offsite location, im somehow SSH back into my own network and nas,

How do I know this?

When i ran who am i it told me that I was in my home subnet not offsite and then I ran sudo reboot and the nas in my hone rebooted not the offsite lan


This must be to do with ports ,

Ive tried a different user on the offsite location but all i set it the follwing error:

Permission denied (publickey) - ssh

so back to my user, so im not using root or admin , but Ive been notifed of multiple ssh requests from unknown places and ports so Id like to get this sorted as soon as possible please


if anyone can shed light on thi clearly noob issue im runing into I would be very grateful
 

Attachments

  • nas.png
    nas.png
    523.2 KB · Views: 237

help!

Explorer
Joined
Aug 3, 2023
Messages
57
So to clarify, the ssh for the dns

or the actual address or the offsite location is via something ive done wrong, mirroring back to me my own ssh location and credentials, cause when im inside the offsite netowrk, the correct offsite PW works and I can

who am i and see the correct subnet for that respective device

and sudo reboot and the correct device reboots

but when I try the same from home , i get a password request,. but the offsite password does not work , the onsaide passwordf only works

and who am i shows me my home subnet and sudo reboot rebots my home nas,


the act of using shell on ,y home nas to ssh out Via the correct offsite credentials ends up home home how not at the intedned offsite location.

Potential variables

tailscale is set up as wireguard sometimes is not working b ut it does for the most part as a recovery t get to the gui

and as mentioned there is a wireguard on the offsite that allows me to get the GUI up
 
Top